没想到学校比我先升本!这50所专科要升本了!
没想到学校比我先升本!这50所专科要升本了!
最近各省专科升格本科的公示接连不断,10月已经有7所专科获得本省官方教育厅公示,拟申报设置为本科院校。

11月截止19日,又有7所院校公示拟将升格为本科。

目前统计到已经有50所专科院校获得省教育厅公示拟申报设置为本科院校,其中大部分都是“双高”计划院校,基本升格方向都是职业本科。





这些院校预计可能在24年底,或者25年中旬,有一批会进入教育部公示拟同意设置阶段,然后是正式同意设置,成功升格为本科。
因为只要进入了官方教育厅公示阶段,那么距离升本就只有一步之遥了。
而其他还没公示的,甚至都没有纳入本省“十四五”规划的院校,升本之路就更漫长了。
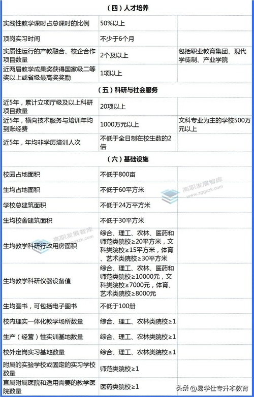
虽然很多院校都有升本的目标,但其实职业本科的办学标准并不低。


很多职业院校在办学规模,师资建设,占地面积方面都达到了规定标准,但是在科研与社会服务,生均占地面积,生均图书等方面,还有一定差距。
所以部分院校已经把眼光放得更长远,明确提出“十五五”期间升本目标和计划。
例如:重庆三峡职业学院

还有江西应用技术职业学院

信阳航空职业学院

对于专升本的同学们而言,最大的问题就是:未来这些由专科升格而来的职业本科,很有可能都会加入专升本的招生队伍。
目前全国有51所职业本科院校,大部分都参与了专升本招生。未来专升本的招生主力就是职业本科和应用型本科,所以同学们也要做好专升本之后考上“本校”继续读书的心理准备。
职业本科虽然现在还是新事物,社会认可度不够,但未来如何还真的很难说!大家觉得呢?
如果让你专升本报考职业本科院校,你愿意吗?
-
- 五大正骨按摩技巧:自己也可以在家享受放松
-
2025-10-27 07:06:36
-
- 忆英阿马岛战争:一场折断潘帕斯雄鹰翅膀的战争
-
2025-10-27 07:04:21
-
- 女生说啧啧啧是什么意思?往往代表这些含义
-
2025-10-27 07:02:06
-
- 苏27战斗机,巴伦支海手术刀事件!
-
2025-10-27 06:59:51
-
- 银杏背后的美好寓意与象征,快来瞧瞧!
-
2025-10-27 06:57:36
-
- 总第200期 | 原创精美孙悟空壁纸10张(五)
-
2025-10-27 06:55:21
-
- “最潮大爷”张双利,67岁却走在潮流前线,年龄根本阻挡不了时尚
-
2025-10-27 06:53:06
-
- 白醋祛除家里小飞虫的妙招,告别烦恼,让小飞虫无处藏身!
-
2025-10-27 06:50:51
-
- 家用监控摄像如何连接手机
-
2025-10-27 06:48:36
-
- 兰世立批评胖东来把95的利润分给员工,王健林表示坚决不支持
-
2025-10-27 06:46:21
-
- 女生给我发红包什么意思?往往是这三个含义
-
2025-10-27 06:44:06
-
- 蛇最怕什么植物?抓蛇老师傅:蛇就怕3种植物,种在院里蛇绕道走
-
2025-10-27 06:41:51
-
- 发财树如何修剪枝叶 发财树这么剪枝叶旺盛还漂亮!
-
2025-10-27 06:39:36
-
- 琥珀木:红松的化身
-
2025-10-27 06:37:21
-
- 惊呆!原来在1999年,燃气公司就发明了如何偷气的技术
-
2025-10-27 06:35:06
-
- 绝世唐门女神穿现代装,马小桃清凉装扮无比火辣,小舞也太清纯了
-
2025-10-27 06:32:51
-
- 墨西哥首都墨西哥城
-
2025-10-27 06:30:36
-
- 拿完北京户口就走人?员工落户北京2个月后离职,法院:赔10万
-
2025-10-27 06:28:21
-
- 橘子洲,位于湖南省长沙市的湘江中心,被誉为“中国第一洲”
-
2025-10-25 06:42:17
-
- 警惕!焚烧垃圾引发火灾将构成失火罪!
-
2025-10-25 06:40:02



褚时健当年得罪了谁(褚时健是被谁害的话)
邱行湘老婆张玉珍生平 邱行湘将军之子邱晓辉
钱雁秋最新力作《神探狄仁杰6》卷土重来,张子健回归变反派
十位欧美健身男模,颜值和身材兼备,肌肉帅气十足
法官职务等级及工资揭秘,宝藏级信息
卓伟爆料圈内最干净的三位女星,颜值在线还零绯闻,没人质疑
非你莫属晕倒哥后续(非你莫属晕倒小伙)
中国最发达省份排名:江苏、福建、浙江居前
33年前,英雄徐良凭《血染的风采》家喻户晓,他现在怎样了
演员甘露个人资料(演员甘露个人资料及照片老公)