事业编制,公开招聘
事业编制,公开招聘
来源:【江阴日报-江阴网】
近日,市人社局发布2022年江阴市部分事业单位公开招聘高端、紧缺性人才公告,公开招聘高端、紧缺性人才33名,其中32名为教师。
具体岗位如下
↓ ↓ ↓

点击查看大图

点击查看大图
注:此次招聘岗位自公告发布之日起接受报名,公告发布10个工作日后,招聘单位根据岗位报名情况,不定期启动考核程序,岗位招满即止,未招满的岗位报名有效期截止至2022年12月31日。
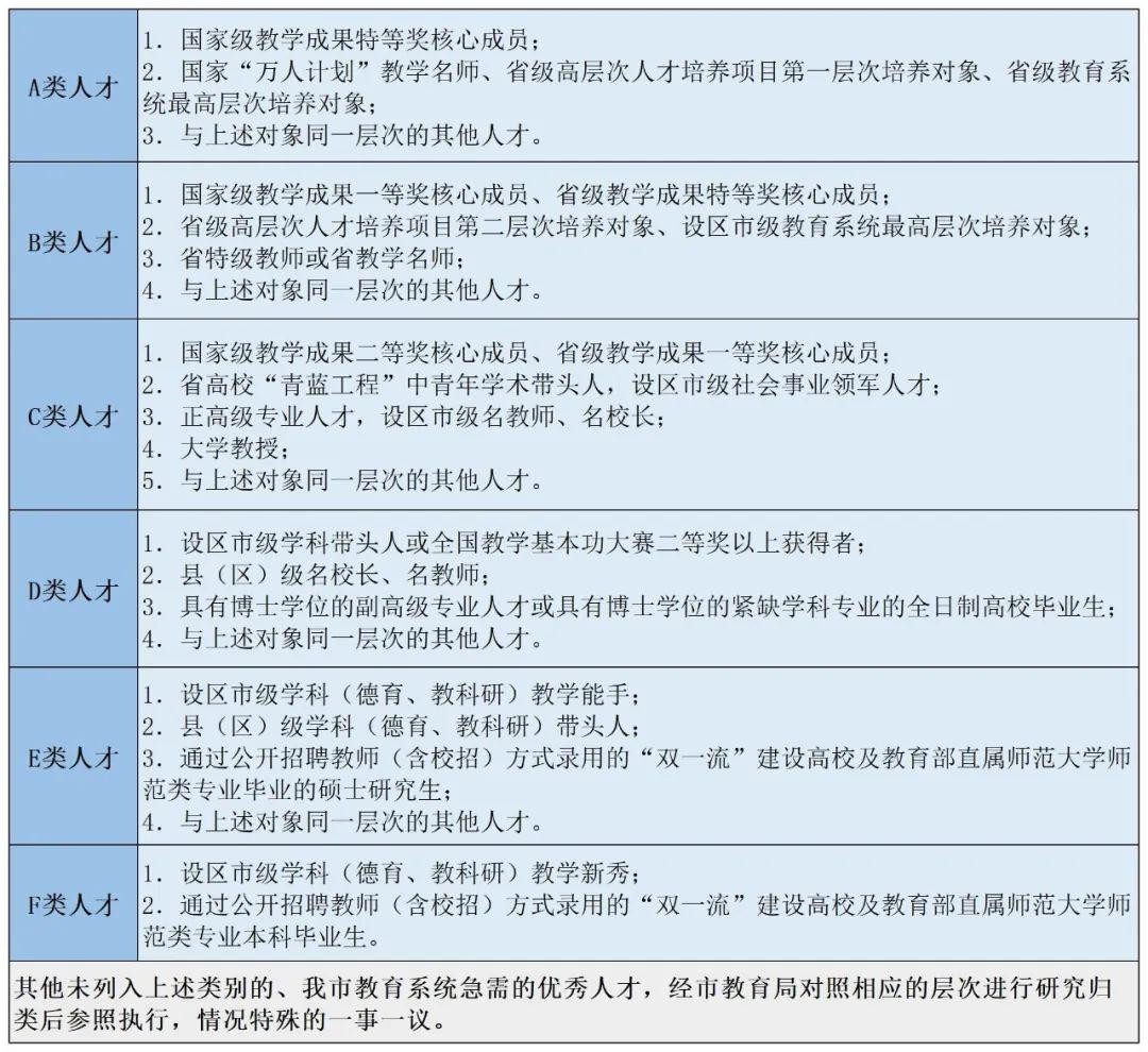
据了解,此次高端人才引进中的教师岗位按照《江阴市“暨阳名师”教育高层次人才引育实施细则》办理人才类别 “暨阳名师”教育高层次人才
具体分为以下类别

政策支持 符合条件的人才 可享受各项支持政策 在澄购买首套住房并经认定的人才分别给予安家补贴具体为:A类人才最高为“一事一议”B类人才最高为100万元C类人才最高为80万元D类人才最高为50万元E类人才最高为20万元F类人才最高为10万元
同时,符合条件的人才还可享受租房补贴、省亲补贴、薪酬补贴科研资助、成果奖励、子女就学等相关支持政策
本文来自【江阴日报-江阴网】,仅代表作者观点。全国党媒信息公共平台提供信息发布传播服务。
ID:jrtt
-
- 苹果手机丢了怎么定位找回?
-
2025-10-16 06:24:19
-
- 民间故事:五爪猪的传说
-
2025-10-16 06:22:04
-
- 狼外婆的故事
-
2025-10-16 06:19:49
-
- 究极数码暴龙巴鲁兽简介 可爱的植物系宝贝
-
2025-10-16 06:17:34
-
- 海贼王——艾斯一生的经历
-
2025-10-16 06:15:19
-
- 海上霸主!中国海警船威力无穷,装备堪比战舰
-
2025-10-16 06:13:04
-
- 当个人权利遇到了“以和为贵”
-
2025-10-16 06:10:48
-
- 曾经为多数男性谋“福利”的苍老师,你还记得吗?如今喜得双胞胎
-
2025-10-16 06:08:33
-
- 2017年山东人均收入2.69万 青岛、济南、东营领跑
-
2025-10-16 06:06:18
-
- 2017年放假时间表出炉啦!快来看看你能休几天
-
2025-10-16 06:04:03
-
- 【健康科普】幼儿急疹知多少
-
2025-10-16 06:01:48
-
- 宗申推出油电四轮车,智能语音互联、一键启动、最大续航200公里
-
2025-10-16 05:59:33
-
- 中国三线城市驻马店,领先镇江发展,物价连年上涨
-
2025-10-16 05:57:18
-
- 招财猫纹身手稿欣赏
-
2025-10-16 05:55:02
-
- 一加手机足够良心,口碑也好,为什么没见过身边有人用?
-
2025-10-16 05:52:47
-
- 新闻:孝顺——中华传统美德的新时代解读
-
2025-10-16 05:50:32
-
- 武汉到底有多热?为什么武汉的夏天这么难捱?
-
2025-10-16 05:48:16
-
- 为什么溧阳市值得大力发展?
-
2025-10-16 05:46:01
-
- 望城法院集中兑现执行案款 现场发放3556余万元
-
2025-10-16 05:43:46
-
- 槃:不念bān,那正确读音是?
-
2025-10-16 05:41:31



褚时健当年得罪了谁(褚时健是被谁害的话)
邱行湘老婆张玉珍生平 邱行湘将军之子邱晓辉
钱雁秋最新力作《神探狄仁杰6》卷土重来,张子健回归变反派
十位欧美健身男模,颜值和身材兼备,肌肉帅气十足
法官职务等级及工资揭秘,宝藏级信息
卓伟爆料圈内最干净的三位女星,颜值在线还零绯闻,没人质疑
非你莫属晕倒哥后续(非你莫属晕倒小伙)
中国最发达省份排名:江苏、福建、浙江居前
33年前,英雄徐良凭《血染的风采》家喻户晓,他现在怎样了
演员甘露个人资料(演员甘露个人资料及照片老公)