个人手机号码被标记怎么免费查询与取消?电话标记消除方法与入口
个人手机号码被标记怎么免费查询与取消?电话标记消除方法与入口
视频加载中...
私人手机号码被标记诈骗电话怎么取消?座机电话来去电时显示骚扰电话或广告推销如何消除?无论是手机号码还是固定电话,如果被标记了错误的名称要怎么解除?免费查询与取消号码标记的入口在哪里?针对这些问题,我们来聊一聊消除电话标记的方法,希望对大家有所帮助。
电话被标记后出现的名称各种各样,有公司名称或店名,也有企业或单位名字,还有快递外卖、房产中介、保险理财等等,有些业务电话还被标记为广告推销、骚扰电话,甚至被标记为诈骗电话等等,针对不同的名称标记,我们区别对待,如果是公司或商家的业务电话出现错误标记,我们可以请正显网络科技,认证号码直接显示自己公司名称或店名,这样不仅轻松解决号码错误标记难题,还非常有利于公司业务的正常开展。
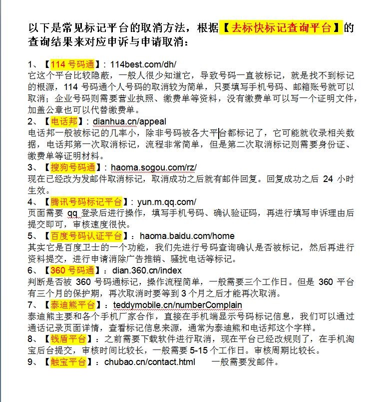
如果是私人号码被标记错误,我们需要申请取消或解除,具体的操作方法是:首先我们通过百度搜索找到:去标快号码标记查询网,这是免费查询与取消电话标记的网站入口,打开网页输入号码,点击查询按钮一键免费查询号码标记来源,常见号码标记平台有10多个,比如腾讯管家、电话邦、114号码百事通、泰迪熊移动、360卫士、搜狗号码通等等,根据去标快标记查询结果去对应平台申诉消除。
电话被标记需要取消,如果自己不熟悉电脑不会操作,或者自己太忙没时间亲自处理,可以请正显网络科技协助申请取消错误标记,这样就可以轻松快速解除号码标记难题

个人号码标记取消

电话标记解除方法

诈骗电话

快递外卖

广告推销

骚扰电话

公司名称
-
- 最新高速路况!
-
2025-09-09 04:59:09
-
- 学会爱情里的“墨菲定律”,谁都可以成为感情专家
-
2025-09-09 04:56:54
-
- 思维导图模板分享|如何画出漂亮精致的思维导图
-
2025-09-09 04:54:38
-
- 表白被拒两次,倒追老公恩爱30年无绯闻,女儿长相甜美清秀可人
-
2025-09-09 04:52:23
-
- 日本大和级战列舰
-
2025-09-08 13:50:27
-
- 每天刷牙就不用洗牙了吗
-
2025-09-08 13:48:11
-
- 《资本论》讲什么,给我们带来了哪些启示
-
2025-09-08 13:45:55
-
- 内窥镜下的“烟肺”,你见过吗?戒烟后,肺部还能恢复健康吗?
-
2025-09-08 13:43:39
-
- 研究生的就业方向,以及福利待遇!
-
2025-09-08 13:41:23
-
- 深读解析:张无忌为什么最终选择了赵敏,我从这三个角度给你答案
-
2025-09-08 13:39:08
-
- 平凡岗位守初心 为民服务苦也甜——桓台县城区街道社区专职网格员工作日志
-
2025-09-08 13:36:52
-
- 揭秘!80 年代台湾红透半边天的十大女演员
-
2025-09-08 13:34:37
-
- “插刀门”毁掉印小天,女主直播被骂“空有其表”,天道好轮回?
-
2025-09-08 13:32:21
-
- 英格丽·褒曼 疯狂的美
-
2025-09-08 13:30:06
-
- “国民妈妈”奚美娟,出道30多年饰演无数经典角色,真正的老戏骨
-
2025-09-08 13:27:50
-
- 为什么女生有体香?网友:能闻到说明基因互补?
-
2025-09-08 13:25:34
-
- 真假“菲洛嘉”
-
2025-09-08 13:23:19
-
- 解读〔铡美案〕:陈世美为何抛弃秦香莲的终极答案!
-
2025-09-08 13:21:03
-
- 明起降温!南京或将迎来30年来最冷冬天!
-
2025-09-08 13:18:47
-
- 内蒙古呼格冤案:案发后61天就被执行死刑,却花费18年才沉冤得雪
-
2025-09-08 13:16:32



褚时健当年得罪了谁(褚时健是被谁害的话)
邱行湘老婆张玉珍生平 邱行湘将军之子邱晓辉
钱雁秋最新力作《神探狄仁杰6》卷土重来,张子健回归变反派
十位欧美健身男模,颜值和身材兼备,肌肉帅气十足
法官职务等级及工资揭秘,宝藏级信息
卓伟爆料圈内最干净的三位女星,颜值在线还零绯闻,没人质疑
非你莫属晕倒哥后续(非你莫属晕倒小伙)
中国最发达省份排名:江苏、福建、浙江居前
33年前,英雄徐良凭《血染的风采》家喻户晓,他现在怎样了
演员甘露个人资料(演员甘露个人资料及照片老公)