正常的白带到底长啥样?
正常的白带到底长啥样?

图片: 黄仔 | 撰稿: 翁小姨 | 责编: 若盈
原创文章,未经许可,请勿转载
商务合作敬请联系:business_6team@163.com
Hi,大家好呀,今天是你们的葡萄!
最近翻看后台树洞留言,发现好多姐妹对白带的疑问还蛮多的,即使之前发布过「健康的白带是什么样?」的文章,也还是有好多姐妹会遇到不同的情况。
尤其是在白带颜色上,因为可以直观地发现颜色变化,所以更容易引起焦虑,就比如下面的这几种情况:

▲图片来源:第十一诊室自制
为了缓解大家的「白带焦虑」,我们邀请妇产科医生翁小姨来给我们解疑答惑!
大家好,我是翁小姨。首先带大家了解一下女性正常的白带应该是什么样。

正常的白带什么样?
白带是女性生殖道分泌的混合液,它的性状以及分泌量会受到体内激素的变化而变化。随着卵泡发育长大,雌激素水平升高,yin道分泌物的分泌量也逐渐增多。月经干净后,几乎没有分泌物的存在,而雌激素水平达到峰值前后时,分泌物的量达到最多,质地变得稀薄、透明、富有弹性,呈蛋清样、易出现拉丝。

▲图片来源:包图网
大概持续三四天后,伴随着排卵后孕激素的逐渐增多,体内雌孕两种激素达到排卵后的高峰,孕激素会使白带质地变稠厚、混浊、拉丝度差,呈白色稀糊状。
这样的白带大概会持续一到两周的时间,直到yin道出血,月经来潮。

白带的异常情况
白带的异常可以表现为颜色异常、气味异常、性状异常、量异常等等。
今天我们就先说说颜色异常。
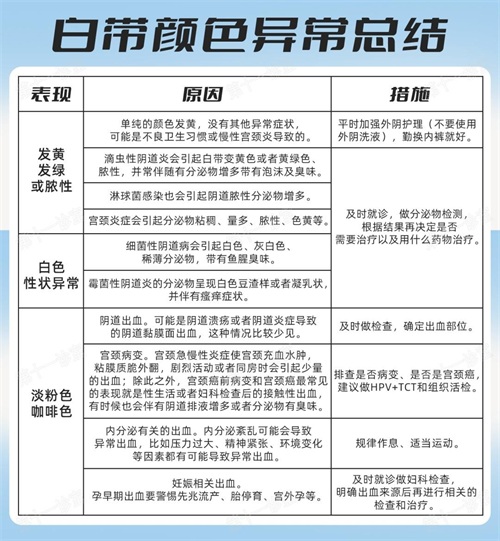
白带发黄、发绿或脓性:炎症、感染
最常见的颜色异常就是白带发黄。
滴虫性yin道炎常常会引起白带变黄或者黄绿色、脓性,并常伴随有分泌物增多带有泡沫及臭味。脓性主要是因为分泌物中含有白细胞,合并其他感染时则呈现黄绿色,毛滴虫无氧分解碳水化合物,产生腐臭气体。此外还会有外阴瘙痒或者灼热、性交痛的症状。

▲图片来源:Giphy
而细菌性yin道炎会引起白色、均匀稀薄分泌物,带有鱼腥臭味;霉菌性yin道炎的分泌物则是白色豆渣样或者凝乳状。
此外,淋球菌感染也会引起yin道脓性分泌物增多。淋病奈瑟菌感染除了分泌物的改变以外,感染上行还会引起输卵管炎症、子宫内膜炎症等盆腔炎的表现,常常还会伴有尿道炎及前庭大腺炎的症状。做分泌物检查往往就可以辨别感染的具体类型。
因为白带一部分还来源于宫颈,所以当宫颈出现感染时,也会影响白带的颜色。宫颈急慢性炎症会引起分泌物粘稠、量多、脓性、色黄等等,除了颜色改变,有时还会导致月经间期或者同房后的出血。
上面所说的分泌物改变为比较常见的情况,实际临床上常常遇到混合感染型的yin道炎,这时仅仅根据分泌物的颜色或者性状,就没有那么容易辨别了,需要做一些检查才能明确。
因此如果遇到分泌物异常或者外阴瘙痒的情况,及时就诊做检查才是最好的方式。
粉色、咖啡色、棕色白带:出血
另外一种常见的白带异常就是白带内混有血。
当出血量少时,常呈现出淡粉色分泌物或者咖啡色分泌物。生殖道任何部位的出血流出yin道口,都会造成分泌物颜色异常,也就是混有血丝。
造成出血的原因主要有以下几种:
yin道出血:这种情况比较少见。yin道溃疡或者yin道炎症会导致yin道黏膜面出血,这种情况可以通过妇科检查看到出血部位,所以要及时就诊。
宫颈病变:宫颈急慢性炎症(如宫颈息肉或者柱状上皮异位等)使得宫颈充血水肿,粘膜质脆外翻,剧烈活动或者同房时会引起少量的出血;除此之外,宫颈癌前病变和宫颈癌最常见的表现就是性生活或者妇科检查后的接触性出血,有时候也会伴有yin道排液增多或者分泌物有臭味。
但妇科检查往往不能明确病变的程度,可以做TCT+HPV和组织活检来筛选是否病变。

▲图片来源:Giphy
问题四中,白带中有脓细胞并不是宫颈癌的前兆,但如果出现同房出血应该引起警惕。因此避孕套是我们推荐的避孕方法,正确使用不仅能起到避孕的效果,还能在一定程度减少性传播疾病以及HPV病毒的感染几率。
想要排查宫颈癌,彩超、尿液检查和白带常规,包括医生的肉眼观察并不能起到筛查的作用,正确的是做HPV+TCT检查。
与内分泌有关的出血:女性月经的规律性是受激素调节的,当内分泌状态紊乱时就会出现异常出血,比如工作压力大、精神紧张或者过度劳累,甚至更换了生活环境等等,这些外界因素都可能干扰到内分泌的状态,从而导致一些异常出血。
第二个问题中,每次出血都在身体特别疲惫的时候出现,就要考虑这个因素。因为激素波动引起的出血,我们称为功能性出血,诊断功能性出血之前,还是要排除器质性疾病。
孕期yin道出血:问题三里的孕期yin道出血要格外注意,除了上述几点要考虑,特殊之处还有跟妊娠相关的疾病,比如孕早期的出血需要警惕先兆流产、胎停育、宫外孕这些异常。
记得在临床上曾经遇到过这样一位早孕保胎的案例:孕妇有过自然流产的病史,再次怀孕后特别小心紧张,发现有出血后马上就找医生就诊了,做了一系列检查,超声正常,孕酮稍微低一些,于是开始保胎治疗,可在治疗过程中出血虽然不多,但始终是断断续续的,淋漓不净,直到孕中期也没有停止。
最后在医生的坚持下最终同意做妇科检查,结果发现宫颈口蚕豆大小的息肉才是出血的「罪魁祸首」,知道并不是宫腔来源的出血后,才后悔白吃了那么多的药物。

▲图片来源:Giphy
对于孕期出血的女性,建议及时就诊,并且同时做妇科检查,明确出血来源后再进行相关的检查和治疗。
很多孕妈妈会担心妇科检查会不会影响胚胎,造成流产,其实不用担心,简单的打开窥具肉眼观察并不增加流产的风险。

白带异常,如何判断要不要去医院?
白带颜色异常可能是困扰女生最常见的问题了,那所有的颜色改变都需要重视吗?
首先,异常出血肯定要重视,尤其是同房后的出血,明确出血的部位是第一步。伴随有症状(比如瘙痒疼痛、异味等)的改变也需要及时检查。
如果只是颜色发黄,没有伴随异常症状的时候,我们可以暂时观察,可能是不良的卫生习惯或者慢性宫颈炎的表现,加强外阴护理、勤换内裤、定期检查宫颈。
不推荐随意使用栓剂或者yin道冲洗,yin道有「自洁」的功能,人为的干预可能会破坏本来的稳定的环境,自行使用栓剂后还会让后面的检查结果不准确或者症状不典型,给诊断带来困难。
关于白带颜色异常的问题就说到这吧,下面这个表格大家可以收藏起来,方便查阅哦!

▲图片来源:第十一诊室自制
好啦,今天的文章就到这里了,如果感觉对你有帮助的话,不妨点点 赞 和 在看,如果你还有其他疑问,欢迎在评论区提问!
早安,我爱这个世界。
-
- 以体育为纽带促进文明交流互鉴
-
2025-12-31 10:27:16
-
- 盘点韩国最经典的十部家庭韩剧,超级温馨治愈,良心推荐
-
2025-12-31 10:25:01
-
- 欧美九大女歌星排行榜
-
2025-12-31 10:22:47
-
- 吃遍全国所有夜市,这7个最好吃最值得打卡,你的家乡上榜了吗?
-
2025-12-31 10:20:33
-
- 经济实力大反转?美媒:美国GDP年年涨,挤掉通胀水分后不如中国
-
2025-12-30 09:15:30
-
- POS机基础常识,人人一看就懂
-
2025-12-30 09:13:15
-
- 相声考:马派传奇之马四立于佑福夫妇
-
2025-12-30 09:11:01
-
- 河南小伙,从百万富翁沦为穷光蛋,去巴基斯坦当村长,如今怎样了
-
2025-12-30 09:08:47
-
- 春天到了,送你33种野菜图片,看你认识几种?涨知识不吃亏
-
2025-12-30 09:06:32
-
- 明孝宗朱祐樘独宠张皇后,坚持一夫一妻?心甘情愿还算被逼无奈?
-
2025-12-30 09:04:18
-
- 河南焦作:打造黄河百川口的发展新引擎
-
2025-12-30 09:02:04
-
- 四川矿业首富刘沧龙:黑老大刘汉的堂哥,身家130亿的信托实控人
-
2025-12-30 08:59:49
-
- 活着的特等功臣,美军口中的玉面杀神,一人一炮干掉420人
-
2025-12-30 08:57:35
-
- 日本战地女记者山本美香在叙利亚遭枪击身亡
-
2025-12-30 08:55:21
-
- 七味白术散--儿科名方#中医儿科#经典永流传#国医的精诚力量
-
2025-12-28 21:26:10
-
- 你见过最帅的吸烟姿势吗?
-
2025-12-28 21:23:56
-
- 梦回两千年!昆明晋宁”古滇王国“古风如画
-
2025-12-28 21:21:41
-
- 紧急寻人!
-
2025-12-28 21:19:27
-
- 今晚11点起停水、降压!武汉这个区将受影响
-
2025-12-28 21:17:13
-
- 家有考生的做一道滋补黄鳝粥,味道鲜美可增强记忆力,快来试试吧
-
2025-12-28 21:14:58



褚时健当年得罪了谁(褚时健是被谁害的话)
钱雁秋最新力作《神探狄仁杰6》卷土重来,张子健回归变反派
邱行湘老婆张玉珍生平 邱行湘将军之子邱晓辉
十位欧美健身男模,颜值和身材兼备,肌肉帅气十足
法官职务等级及工资揭秘,宝藏级信息
卓伟爆料圈内最干净的三位女星,颜值在线还零绯闻,没人质疑
非你莫属晕倒哥后续(非你莫属晕倒小伙)
中国最发达省份排名:江苏、福建、浙江居前
33年前,英雄徐良凭《血染的风采》家喻户晓,他现在怎样了