重磅!湖南新高考方案发布!不再分文理科!改用“3+1+2”模式!
重磅!湖南新高考方案发布!不再分文理科!改用“3+1+2”模式!

重!磅!
今天,湖南省新高考改革方案正式公布!

2018年秋季入学的高一学生,
将接受新高考的考核!

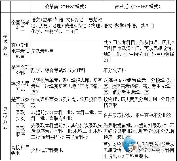
主要内容包括:从2021年起,新高考包括语文、数学、外语3门全国统一高考科目和3门学业水平选择性考试科目。
从2021年起,合并录取批次,普通高校招生实行院校专业组平行志愿投档录取模式,按照物理、历史两个类别,分列招生计划、分开划线、分开投档录取。

考试科目有什么变化?
从2021年起,新高考包括语文、数学、外语3门全国统一高考科目和3门学业水平选择性考试科目(以下简称“选考科目”)。
3门选考科目分为1门首选科目(物理、历史科目中2选1)和2门再选科目(思想政治、地理、化学、生物学科目中4选2),即“3+1+2”模式。

(点击查看大图。)
考生总成绩的构成:考生总成绩满分750分。
语文、数学、外语3门全国统考科目每门150分,以原始成绩计入高考总成绩;
首选科目满分100分,以原始成绩计入高考总成绩;
2门再选科目,以等级赋分转换后的等级成绩计入高考总成绩,每门满分100分。
等级赋分:
将每门选择考再选科目考生的原始分从高到低依次划分为A、B、C、D、E共5个等级,各等级人数所占比例分别为15%、35%、35%、13%和2%。将A至E等级内的考生原始成绩,依照等比例转换原则,分别转换到100~86、85~71、70~56、55~41和40~30五个分数区间,根据转换公式计算,四舍五入得到考生转换后的等级分。
等级赋分的优点:
一是能够较好地解决再选科目之间分数不等值的问题;
二是等级区间比例依据我省往届考生的实际状况划定,符合湖南省情;
三是能够保持考生每门学科成绩排名顺序不变,确保成绩转换的公平公正;
四是能够最大限度地保证考生的成绩具有良好的区分度,满足高校人才选拔需要;
五是可以科学引导学生选科,保证考生选考的均衡性。
“3+1+2”的模式下,选考科目有12种组合,学生可根据个人爱好、兴趣、特长和拟报考高校及专业的招生要求以及高中学校的办学条件,在12种组合中自主选择。而传统文理分科仅有2种固定的组合供考生选择。其中,文科考生只能选择思想政治、历史、地理1种固定组合,理科考生只能选择物理、化学、生物学1种固定组合。

(点击查看大图。)
考试时间有什么变化?
自2021年起,6月份全国统一考试科目为语文、数学、外语3个学科,不分文理科。其中,外语科目考试由听力和笔试两部分组成,只考一次,条件成熟时为考生提供两次考试机会。全国统一考试科目均由教育部考试中心统一命题。
从2018年秋季入学的高一年级学生开始,高中学业水平考试分为合格性考试和选择性考试。

其中,合格性考试成绩是高中学生毕业、高职单招录取的主要依据,也是部分高校综合评价招生录取的参考或依据。合格性考试科目包括国家普通高中课程方案设定的语文、数学、外语、思想政治、历史、地理、物理、化学、生物学、音乐、美术、体育与健康、通用技术、信息技术14门科目,其中,语文、数学、外语、思想政治、历史、地理、物理、化学、生物学9门科目实行全省统一命题、统一考试,每年考试一次,安排在高中二年级进行。其他科目全省统一制定方案,由各市州组织实施。
选择性考试由全省统一命题、统一考试、统一组织阅卷、统一公布成绩。选择考从2021年开始实施,每年组织1次,时间安排在当年6月份全国统一高考科目考试结束后进行。选择考每科考试时长均为90分钟,考试成绩当年高考录取有效。
高校招生有什么变化?
改革统一高考招生录取制度是此次高考综合改革的核心内容,也是重点和难点。实行国家统一考试和普通高中学业水平考试相结合,普通高校将按照“两依据、一参考”模式进行录取,即依据考生全国统考科目成绩和普通高中学业水平选考科目成绩,参考综合素质评价,择优录取学生。
从2021年起,合并录取批次,普通高校招生实行院校专业组平行志愿投档录取模式,按照物理、历史两个类别,分列招生计划、分开划线、分开投档录取。
与之相适应,我省非提前批由现在的集中填报所有批次志愿(不含征集志愿)、分批次录取调整为不分批次、分段填报志愿、分段录取。
考生以“院校专业组”方式填报志愿,一个“院校专业组”为一个志愿单位。考生可根据本人的选考科目,对照高校提出的选考科目要求,填报一个或多个相应的“院校专业组”志愿。

作为学生毕业和升学的重要参考,普通高中学生综合素质评价的内容包括思想品德、学业水平、身心健康、艺术素养、社会实践等;普通高中学校负责组织开展学生综合素质写实记录工作,客观记录学生成长过程,整理遴选的相关信息统一导入全省普通高中学生综合素质评价电子管理平台,形成学生综合素质评价档案。招生高校根据自身特色、人才选拔培养特点和要求,研究制定高中学生综合素质评价结果的使用办法,提前向社会公布。
此外,《实施方案》进一步完善了高等职业院校分类考试招生改革,在考试招生中更加注重对学生职业倾向和职业技能的考核,进一步改革完善我省普通高校对口招生、高职院校单独招生政策,力争2020年成为高职院校招生主渠道。
猜你喜欢
►明天起,长沙一大波公交线路将调整!有你常坐的吗?
►别错过!橘子洲近期有2场焰火 收下这份交通指南
►五一期间,长株潭60余个景区免费开放!
"
转发,让更多人知道!
(来源:长沙发布综合星辰在线 | 记者:李楠 编辑:谌程 校对:邓佳莹)

-
- 海口弱电电工 一个月月薪收入怎么样?
-
2025-05-09 05:30:45
-
- 广西农业科学院领导到广西特色作物研究院调研指导
-
2025-05-09 05:28:30
-
- 第一眼就喜欢的人
-
2025-05-09 05:26:15
-
- 坂井泉水看镜头的照片(一)
-
2025-05-09 05:24:00
-
- 「每日一词」挑大梁
-
2025-05-09 05:21:45
-
- 五一假期的由来
-
2025-05-09 05:19:30
-
- 她演《人间至味是清欢》饰敢爱敢恨的安清欢,38岁颜值爆表
-
2025-05-09 05:17:15
-
- 宋小宝被传去世发声明,拉来黄子韬陈伟霆作证,顺便夸夸赵丽颖!
-
2025-05-09 05:15:00
-
- 四川移动回应58元宽带套餐被扣费68元:已经改回
-
2025-05-09 05:12:45
-
- 何谓正见?
-
2025-05-09 05:10:30
-
- 碧根果是什么果?
-
2025-05-09 05:08:15
-
- TaylorSwift霉霉发布新单《ME》,MV满屏糖果色
-
2025-05-09 05:06:00
-
- 《惊天破》一部反恐警匪动作片,剧情介绍
-
2025-05-09 05:03:45
-
- 淄博特产必买清单大全 淄博十大特产排名排行榜
-
2025-05-09 05:01:29
-
- 张子枫在微博上晒了一组照片!结果大家的关注点却在这儿,尴尬了
-
2025-05-09 04:59:14
-
- 五招教你玩转谁是卧底
-
2025-05-09 04:56:59
-
- 你知道满天星的花语吗。
-
2025-05-09 04:54:44
-
- 内蒙古兴安盟:乌兰毛都草原美景如画
-
2025-05-09 04:52:29
-
- 揭秘“五万挣八百万”传销内幕!
-
2025-05-09 04:50:14
-
- 中国一共多少个省,你知道吗
-
2025-05-09 04:47:59



褚时健当年得罪了谁(褚时健是被谁害的话)
钱雁秋最新力作《神探狄仁杰6》卷土重来,张子健回归变反派
十位欧美健身男模,颜值和身材兼备,肌肉帅气十足
法官职务等级及工资揭秘,宝藏级信息
卓伟爆料圈内最干净的三位女星,颜值在线还零绯闻,没人质疑
邱行湘老婆张玉珍生平 邱行湘将军之子邱晓辉
非你莫属晕倒哥后续(非你莫属晕倒小伙)
中国最发达省份排名:江苏、福建、浙江居前
33年前,英雄徐良凭《血染的风采》家喻户晓,他现在怎样了
演员甘露个人资料(演员甘露个人资料及照片老公)